About us
关于我们About us

       北京怡美通德科技发展有限公司成立于2003年,专业从事生命科学领域的仪器设备和试剂代理分销以及相关技术服务,多年来通过与多个国际知名生物技术产品制造商的合作建立了完善的营销渠道与服务体系。曾服务过上百家客户,其中包括北京大学、清华大学、中国科学院、中国医学科学院、首都医科大学、北大医学部等科研单位,协和医院、阜外医院等医院,以及科技服务公司、生物技术公司、制药企业等众多企业客户。

      公司目前主要代理的品牌及产品包括:

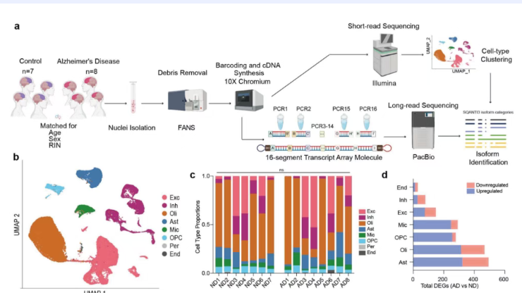
1. 美国10x Genomics公司生产的单细胞测序建库系列产品,空间转录组系列产品以及组织空间原位分析系统;

2. 美国PacBio公司生产的三代测序系统及相关试剂耗材产品;

3. 美国Waters公司生产的色谱、质谱、色谱柱、前处理产品,分析软件等产品;

4. 深圳华大智造公司生产的高通量基因测序仪系列产品、自动化文库制备系统、自动化核酸提取系统和自动化分杯处理系统等;

5. 美国IDT公司生产的高通量测序捕获探针、克隆基因、基因片段及寡核苷酸池等产品。

同时提供所有代理产品配套的试剂耗材供货、产品演示实验、产品安装、使用培训以及售前售后技术咨询、生物信息学分析等相关技术服务。获得详细信息可按下列方式联系我们:

电话:010-84409661,Email:marketing@emtd.com.cn。


Brands
品牌
Services
服务
News and Market
新闻与市场